下载中心
English
网站首页
学院概况
学院历史
学院现状
学院领导
学院机构
师资队伍
全职教师
人才培养
本科
研究生
科学研究
学术动态
科研论著
科研机构
科技获奖
党群工作
组织机构
通知公告
支部风采
党校工作
工会工作
学生工作
学工动态
招聘就业动态
社会服务
校企合作
校友园地
校友风采
校友活动
实验平台
实验中心简介
实验中心队伍
大型仪器设备
通知公告
您当前所在位置:首页 >> 党群工作 >> 通知公告
党群工作
组织机构
通知公告
支部风采
党校工作
工会工作
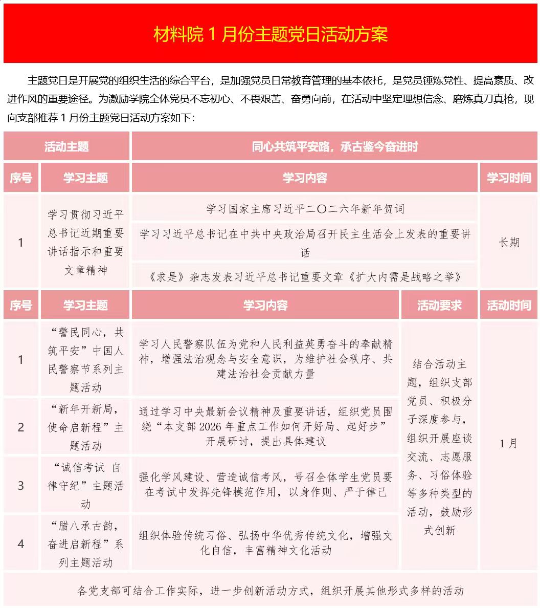
材料院1月份主题党日活动方案
[ 点击次数:次 日期:2025-12-30 ]